Cell Reports | 上海药物所合作发现代谢物精胺调控表观遗传过程

  前列腺癌是男性癌症死亡的主要原因之一,死亡率仅次于肺癌。其中雄激素受体AR阳性前列腺肿瘤(AR positive prostate cancer, ARPC)为早期主要的前列腺肿瘤类型,靶向抑制AR的内分泌治疗是最主要的治疗手段,包括雄激素剥夺治疗、AR抑制剂治疗如恩杂鲁胺、阿帕鲁胺等。但是,随着内分泌治疗进行肿瘤会进展为致死性更高的去势抵抗性前列腺癌(Castration resistance prostate cancer, CRPC),对雄激素剥夺及AR抑制剂均显示出耐药性,其耐药机制中包括持续性AR剪接突变体(如Androgen receptor splice variant 7, AR-V7 )的表达等。AR-V7缺少C端雄激素配体结合域,不与雄激素结合即可入核激活下游信号通路,因而不受靶向雄激素配体结合区的AR抑制剂的调控,解决CRPC的耐药问题并对其进行有效治疗成为临床上亟待解决的问题。前列腺是一类重要的分泌性器官,多胺代谢是其中一类重要的代谢类型,多胺类小分子主要包括腐胺、亚精胺、精胺。精胺在前列腺中含量最高,高出其他组织器官约10-20倍,癌组织中的精胺含量显著低于癌旁组织,且肿瘤恶性程度越高精胺含量越低,有研究者提出可以将精胺的含量作为判断肿瘤恶性程度的“biomarker”。以上现象均提示了精胺在前列腺肿瘤进展中的重要动能,但目前针对其潜在药理作用及分子机制的研究仍尚属空白。
  针对以上问题,中国科学院上海药物研究所罗成课题组联合中国科学院分子细胞科学卓越创新中心高栋课题组,于2023年7月14日,在Cell Reports 上发表了题为“Spermine Is a Natural Suppressor of AR Signaling in Castration-Resistant Prostate Cancer”的研究成果。联合团队发现了精胺能够通过靶向抑制蛋白质精氨酸甲基转移酶PRMT1,在基因组水平显著下调AR与靶基因的结合及AR靶基因的H3K27ac修饰水平,进而下调AR-FL、AR-V7信号通路,在去势抵抗性前列腺肿瘤CRPC中发挥抗肿瘤作用。
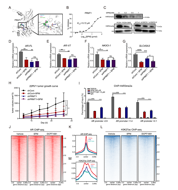
  研究团队通过对多种前列腺肿瘤细胞或类器官进行精胺添加处理,结果显示精胺可以抑制肿瘤细胞生长,且对AR阳性CRPC生长抑制强度显著高于AR阴性CRPC。在同时表达AR-FL和AR-V7的CRPC细胞22RV1和VCAP中,精胺能够同时下调AR-FL和AR-V7的表达。RNA-seq结果显示,相比于恩杂鲁胺仅能够下调AR-FL信号通路,精胺能够同时下调AR-FL、AR-V7信号通路。AR是重要的转录因子,与靶基因的结合能够促进转录复合物的招募、增强染色质开放状态进而提高基因转录表达水平,AR ChIP-seq、H3K27ac ChIP-seq实验表明精胺能够在基因组水平显著下调AR与靶基因的结合及AR靶基因的H3K27ac修饰水平,相应地,ATAC-seq结果也显示精胺能够同时下调AR-FL、AR-V7信号通路基因的染色质开放状态。此外,在肿瘤细胞内敲减精胺氧化酶SMOX或过表达精胺合酶SMS使精胺在胞内累积,同样会下调AR信号通路基因的表达并抑制肿瘤细胞生长。
  在对异常变化的代谢物的生物功能研究中,研究者发现代谢物通常会作用于细胞内不同的酶来调控基因表达和生长信号的传递,因此接下来团队探究了精胺是否作用于细胞内特定的靶点发挥其抗肿瘤作用。首先,基于药效团作用模型和配体结构相似性,通过靶标预测方法对其内源作用靶点进行预测,团队发现蛋白质精氨酸甲基转移酶(Protein arginine methyltransferases, PRMTs)可能是其潜在作用靶标。这也与前期研究报道PRMTs参与了前列腺肿瘤的发生发展相一致。PRMT1在前列腺肿瘤中的表达水平最高,进一步的同位素酶活实验及细胞内底物甲基化修饰检测实验均显示,在所有的PRMTs亚型中,精胺能够显著抑制PRMT1的酶活。一维核磁实验及分子对接实验进一步证明精胺可以直接结合PRMT1蛋白并占据其精氨酸底物口袋,为其对PRMT1的酶活抑制效应提供了结构基础。
  在确证精胺与PRMT1的直接作用后,科研人员进一步探索精胺是否通过靶向PRMT1发挥抗肿瘤作用。对前列腺肿瘤组织芯片进行PRMT1免疫组化染色及TCGA数据库分析,发现PRMT1表达量随肿瘤恶性程度升高逐级增加,且与病人预后显著负相关,PRMT1基因表达水平与AR信号通路关键基因表达显著正相关。在肿瘤细胞中敲减PRMT1,细胞生长被显著抑制,AR-FL、AR-V7信号通路关键基因表达下调,敲减PRMT1后再进行精胺的处理,则精胺对AR信号通路的抑制效应被封阻。在CRPC移植瘤模型中,PRMT1敲减及精胺给药处理均能够显著抑制AR-FL、AR-V7信号通路及肿瘤生长,同样地,敲减PRMT1后再进行精胺给药处理,则精胺的抑制效应被封阻。至此,该研究进一步确证精胺通过靶向抑制PRMT1下调AR-FL、AR-V7信号通路从而抑制CRPC。
  基于合作团队前期对蛋白质精氨酸甲基化酶的化学探针发现(J Med Chem. 2012;55:7978;J Med Chem. 2017;60:8888.;J Med Chem. 2017;60:6289)和针对肾细胞癌(Theranostics. 2021;11:5387)、肝癌(Theranostics. 2019;9:2606)的化学干预工作,团队运用自主开发的PRMT1的化学探针DCPT1061,同样能够在细胞和动物水平抑制CRPC。PRMT1的组蛋白底物H4R3me2a是一种经典的转录激活型修饰marker,H4R3me2a的ChIP-qPCR实验显示精胺与DCPT1061均能够显著下调AR基因启动子区的H4R3me2a修饰水平,进一步证明精胺通过抑制PRMT1酶活下调AR信号通路。DCPT1061与精胺均能够抑制AR与靶基因的结合并下调AR信号通路靶基因的H3K27ac水平,ATAC-seq实验也显示两者均能够抑制相关基因的染色质开放状态,且共同抑制的基因peaks数overlap在70%以上。因此,精胺作为PRMT1的内源性抑制小分子与PRMT1化学抑制剂发挥高度类似的生物功能,两者均能够抑制AR信号通路及肿瘤生长。
  综上,该研究揭示了与前列腺肿瘤有高度临床相关性的代谢物精胺具有抗CRPC细胞增殖功能。表观修饰酶PRMT1是精胺的内源作用靶点,在前列腺肿瘤细胞中,精胺通过靶向PRMT1下调AR基因启动子区H4R3me2a修饰,抑制AR转录表达,并抑制AR靶基因与AR的结合、H3K27ac修饰以及AR-FL、AR-V7信号通路基因的染色质开放状态,从而下调AR-FL、AR-V7信号通路,抑制CRPC生长。精胺及PRMT1抑制在一定程度上克服了CRPC对AR抑制剂恩杂鲁胺等获得性耐药的局限。该研究提示,癌症进展过程中发生异常变化的生物活性分子或具有特定的生物功能,对其进行全面筛查分析其表观调控过程,探究这些异常变化的代谢物质是否会干预肿瘤进展,有助于深入探究肿瘤发生发展的内源生理机制,或可以为肿瘤的有效治疗提供更全面的干预手段。
  上海药物所杭高院罗成工作室博士后李晓、分子细胞卓越中心博士后李飞和浙江理工大学叶飞教授为该论文的共同第一作者。上海药物所罗成研究员、张元元副研究员和中科院分子细胞卓越中心高栋研究员为该论文的共同通讯作者,该研究还得到上海药物所周虎研究员的支持,并获得国家重点研发计划、国家自然科学基金、杭州高等研究院研究基金等项目的资助。
图1. 代谢物精胺靶向PRMT1下调AR信号通路,发挥抗肿瘤功能

图2. 代谢物精胺作用于PRMT1抗CRPC机制模式图
(供稿部门:罗成课题组)